
Back in 2020 March, when COVID-19 just start, the pandemic turned every class, show, and meeting in school to virtual. Studio Jackson 2020 need to curate a show to present all thesis project just like every year before, BUT in virtual form. This lead to the question:
π§ How might we curate a virtual show room?
β
Our initial thought is to create a digital 1 to 1 copy of Cal Polyβs Paul & Verla Neel Resource Center (NRC), the physical space where previous thesis show presented. And use VR equipment, or phone panorama, or AR with some sound to make a replica for people sitting home to enjoy the thesis show.

β
It came to us that we should not treat this virtual online experience as something that need to deliberately make it realistic. But, take advantage of this virtual form and curate a thesis show experience that a show in physical space cannot.
β
What is something that a real physical showroom in a building cannot do? Maybe diving in the ocean, flying in the sky, or even exploring a ranch in miniature size. But considering technology, resource, and time. We decided to go with a sky scene.

β
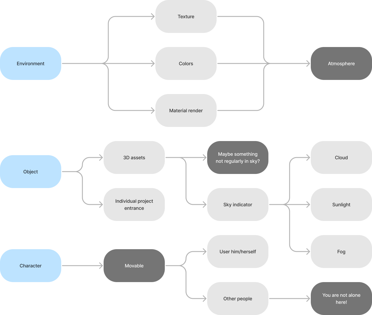
To create a immersive and exotics floating experience, we learnt from game aesthetic design and decided to prioritize the craft of the environment, objects, and characters.

β
To get myself inspired, I looked up references and created color palettes for them. From studying the color palettes, I tried to summarize an equation to guide the overall colors for generic objects in Unity.

β
Material in Unity has a much wider range of control in display since it can be code to behave in a desired manner rather than follow a physical engine condition in some rendering software. Based on my previous color study, I set up 8 material section to for specific color fills. With some small tweaks, there are 4 versions produces. Here are the screenshots from Unity material properties menu and their associate material ball preview.

β
Beyond settling with colors of generic objects, I start to choose the environment elements and decide on their material texture and colors. I came up with three ideas:
β

One was use complementary colors to make the objects stand out. I was using the complementary color purple coming of the gold orange gate threshold.
β

Second one is to use a analogues color which both close to the object color and the gate color, this also emphasized on a Β distinction between environment and objects.
β

However, then I realized that the goal is not to have the object so distinct. The feeling of a fused boundary can better render the atmosphere of a dreamy feeling. So I came up with a gradient solution and plan to add in fog or cloud to create atmosphere.
β
The final design in a joint effort of Jackson Studio 2020, where all the objects are created and put in by all 15 members and fine tune by everyone to the level of completion.
β
β

β

β

β

β
β
β
β
β